
3月4日九游体育app(中国)官方网站,罗永浩共享了我方确诊ADHD的历程。他说我方44岁在儿科确诊ADHD,发怵无语就坐在孩子把握,让别东谈主误认为我方是就诊孩子的爸爸,到我方就诊时一个箭步窜到诊室。此前,罗永浩在2025年12月30日的科技立异共享大会上迟到40多分钟,次日凌晨通过自曝恒久受ADHD(看重弱势多动阻隔)困扰,激勉公众关怀。
此前报谈:
2025年12月30日晚,罗永浩2025年度科技立异共享大会在上海举行。证据预报,大会将于19时进行,不外,罗永浩本东谈主并未准时现身,而是迟到了40多分钟后才出当前讲台。此前的发布会,罗永浩曾经屡次迟到。有网友簸弄谈:“重新界说了19时。”
罗永浩在现场文告,扫数已购票不雅众将赢得全额退款,最终罢了门票免费。此前该举止门票售价300~1000元,且明确标注“不可退票”。
还未走上讲台的罗永浩在幕后示意:“发生了一些事情,向大师景歉。后续会发文证明一下,但愿大师相识。”随后,罗永浩在现场鞠躬谈歉。
2025年12月31日凌晨,罗永浩在微博发文回答“科技春晚”迟到40分钟的原因:
因为ADHD(看重弱势与多动阻隔)的干系,发布会莫得一场是彩排过的,全是莫得彩排成功上去硬讲。幻灯片从来莫得提前作念完过,皆是作念到开场前,还有百分之三十傍边的页面需要再调养。有好几场致使是把全场的幻灯片切成前后两大段,交待同过后一半应何如握住后拿着前一半不寒而栗上台。
罗永浩示意,多年以来,看起来没出大问题的,全是靠膂力、培植和时灵时不灵的药物撑握。当前膂力曾经不太行了,比如连撑两三天不寝息腹黑会闪现不适,况且脑子不责任,吃了十几年的药物曾经吃最大剂量也不太管用。“为我的发布会作念幕后的共事,责任难度全程皆是地狱级数的,每次截止后皆需要疗伤。淌若ADHD换药失败,或是弗成用锻练透顶改善体能问题,我不会再举办这种大型举止了,会害东谈主害己。”

什么是ADHD?
据科普中国,ADHD,全称“看重弱势-多动阻隔”(Attention Deficit Hyperactivity Disorder),是一种神经发育阻隔,也等于咱们常说的“多动症”。顾名念念义,ADHD既可能证实为“看重力弱势”,也可能证实为“多动”和“冲动”。不外,需要清醒的是,ADHD的中枢问题并不在于“看重力不及”,而在于“看重力转机失灵”。也等于说,有ADHD的,并非齐全无法专注,而是像一台老旧的收音机,信号忽强忽弱,因此会证实为一刹过度专注,一刹分神到天边,齐全无法掌控看重力的“频谈切换”。

人命时报指出,ADHD并非儿童的专病,成年期多有5种证实:





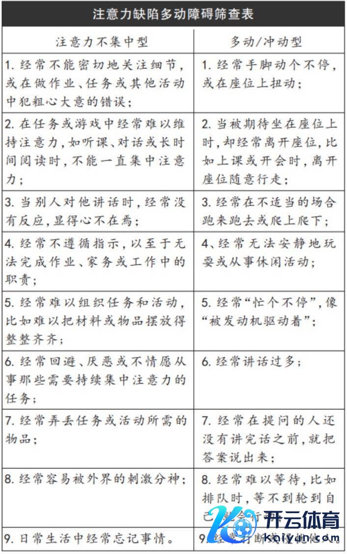
下表可匡助初筛多动症,不错对照锻练。淌若在两类连络中,有6条或6条以上症状时,就要警惕。
九游体育app(中国)官方网站